实践教学

您的当前位置: 首页人才培养实践教学

喜报!我校入选2025年全国人工智能行业产教融合典型案例

发布日期:2025-12-17 浏览次数:

近日,全国人工智能行业产教融合共同体发布《关于公布全国人工智能行业产教融合共同体产教融合典型案例名单的通知》,我校报送的成果案例《需求牵引 融合驱动 创新赋能--人工智能产业学院新工科人才培养模式探索与实践》成功入选。


73015

73016

73017

73018


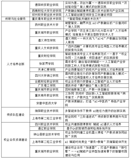
本次典型案例征集活动于今年9月启动,我校作为共同体理事会成员单位,积极组织参与申报工作。经专家组评审,最终从156份申报案例中遴选出30个典型案例,覆盖产教融合机制创新、科研与社会服务、人才培养创新、师资队伍建设、校企合作资源建设五大方向,全面展现了人工智能领域教育与产业深度融合的多元实践与创新成果。

本次入选是对学校在深化产教融合、开展校企合作等方面工作的肯定,学校将以此次获奖为契机,深入推动学校产教融合发展,培养更多高素质创新人才。同时,积极发挥典型案例的示范引领作用,联合共同体成员单位共同开展经验交流与模式推广,力争形成可在全国同类院校中复制、借鉴的系统化方案,为全国人工智能产业高质量发展持续注入人才活力与创新动能