喜报!学校成功获批教育部高等教育领域人工智能技术生态建设课题
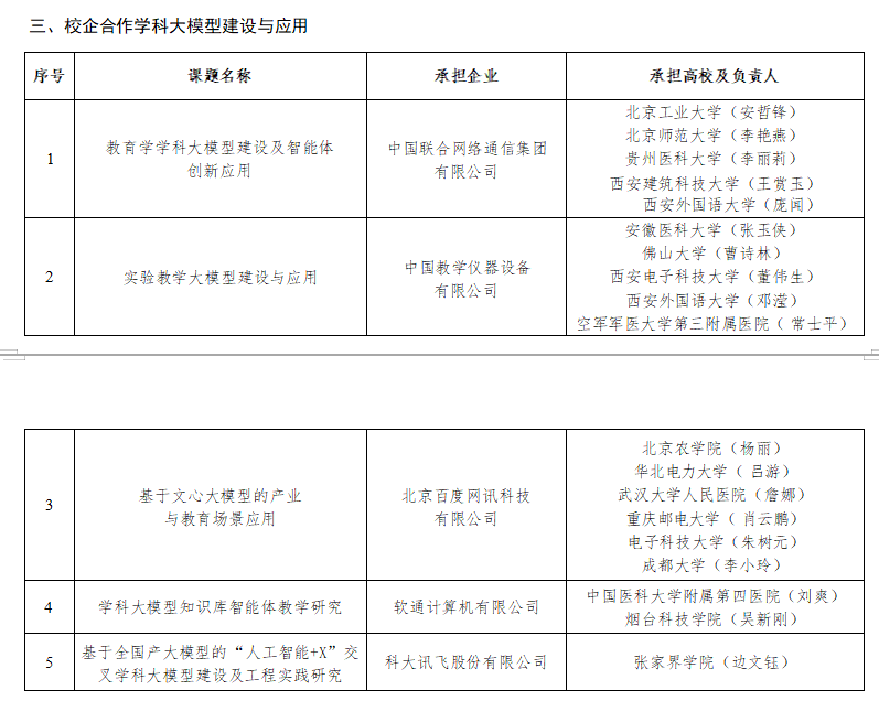
近日,由教育部高等教育司委托中国教学仪器设备有限公司牵头开展的高等教育领域人工智能技术生态建设第二批研究课题名单公布,我校与科大讯飞联合申报的“基于全国产大模型的‘人工智能+X’交叉学科大模型建设及工程实践研究”课题成功立项,该课题隶属于“校企合作学科大模型建设与应用”研究方向,标志着我校在人工智能与学科交叉融合领域的科研实力获得国家级层面认可,也为地方应用型高校探索AI赋能学科交叉创新提供了重要实践载体。

此次课题研究紧扣国家教育数字化战略部署,响应习近平总书记“注重运用人工智能助力教育变革”的重要指示精神,聚焦“全国产大模型”这一核心技术底座,旨在破解当前高校交叉学科建设中“技术适配性不足、实践场景单一、产教协同不深”等痛点。课题将以学校优势学科为切入点,联合科大讯飞在人工智能技术研发、产业应用场景积累等方面的优势,构建覆盖“技术研发-课程融合-实训落地-成果转化”全链条的“AI+X”交叉学科大模型体系,探索人工智能与高等教育领域的深度融合路径,形成可复制、可推广的地方应用型高校AI交叉学科建设范式。“
“高等教育领域人工智能技术生态建设”研究课题由教育部高教司指导,中国教学仪器设备有限公司承担课题研究项目的组织管理工作。全国多所高校与企业参与申报,经过严格的材料审核、专家评议等环节最终确定立项名单。此次课题获批立项是张家界学院积极响应国家“人工智能助力教育变革”战略的重要举措,也是学校近年来持续大力推进人工智能赋能学科交叉创新与产教融合的重要成果。
稿源:雷朝文、边文钰
图源: 中国教学仪器设备有限公司
